Training materials


ProbSevere v2

Real-time page.

Training video and slides


Click for Powerpoint Articulate Training Module

Download Training Slides

WFO-centric validation map

GRLevelX placefiles (v2.60+ required for loops)

Publications and presentations

Back to top

ProbSevere v3

Experimental real-time page.

Training video and slides


Training slides

Model predictors

GRLevelX placefiles (v2.60+ required)

Publications and presentations


Back to top

IntenseStormNet

See this blog post for a succinct introduction to IntenseStormNet. Other related posts can be found on the CIMSS satellite blog and GOES-R HWT blog.

Experimental real-time page.

Publications and presentations


Back to top

LightningCast (probability of lightning)

See this blog post for a succinct introduction to LightningCast.

Experimental real-time page.

Training video and slides


Download training slides

GRLevelX placefiles (v2.60+ required)

These placefiles are all parallax-corrected with a constant cloud-height assumption of 9 km.

Publications and presentations

Notebooks

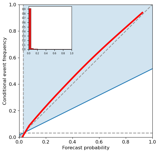
Verification

These verification metrics, for LCv1 (ABI-only predictors) were computed from the GOES-16 CONUS sector, every 10 minutes, for approximately all of 2023.

Overall performance diagram. Performance diagram by month. Overall attributes diagram. Attributes diagram by month.

Back to top